bbin宝盈(中国)经济咨询有限公司 人力资本部 张巨峰
新bbin宝盈(中国)创建以来,党中央和每代领导核心都非常重视科技创新。近期,中共中央关于制定国民经济和社会开展第十四个五年规划和二〇三五年远景目标的建议发布。基于此,本文从科技、科技创新战略、促进科技创新引领开展几个方面谈一些粗浅认识,希望能够抛砖引玉,为正在或将要编制十四五科技创新专项规划的单位给予一点参考。
一 科技改变一切
尤瓦尔.赫拉利在《人类简史》中写到“在历史的路上,有三大重要革命:大约7万年前。“认知革命”让历史正式启动。大约12000年前。“农业革命”让历史加速开展。而到了大约不过是500年前,“科学革命”可以说是让历史画下句点而另创新局”。科技革命前,几代甚至几十代人类的生活差别并不大,你可能和你爷爷的爷爷吃同样的饭,穿同样的衣,住同样的房屋,周幽王戏诸侯的烽火依然在2000年后明长城的烽火台上燃放,传递信息,没有任何改进……。但科技革命后,一切都不同了,500年间,人类取得了奇迹般的成就:嫦娥奔月的神话成为现实;乘飞机绕地球一圈只要40多小时;给地球另一端的朋友发信息只要轻轻一按键盘,不出10秒,对方就能收到;无论身在何处,只要有网络,就可以和亲人、朋友视频,“天涯若比邻”不再是诗人的理想;人类的平均寿命延长了几倍,……。科学革命前的1500年人类生产的商品和服务总和合现值2500亿美元,但今天每年人类生产的价值约为60万亿美元。人类财富的标志不再仅仅是传统的牛羊、土地、矿山,科技知识、数字信息、系统体系已成为财富的重要组成部分,全球市值前10强上市公司中有5家纯科技公司,还有两家是与科技紧密相关的消费服务公司。科技改变了人类的生活,改变了人类的财富数量和财富结构,改变了国家和地区的力量对比,未来科技还将进一步改变人类的生活和财富,甚至改变人类本身及人类社会,科技也将改变世界政治经济格局和国家的竞争力。正因为如此,世界主要国家都将科技创新提升到国家战略层面。
二 世界主要国家的科技创新战略
(一)美国的科技创新战略二战期间及战争后,美国网络了世界上许多优秀科学人才,开发的原子能技术、航空航天技术、电子计算机技术为标志的新科技革命,助力美国进入了高度现代化的开展阶段。美国在不同的开展阶段,会根据技术进步、世界格局和国家战略制定相应的科技创新战略。1994年和1996年,美国先后发布《科学与国家利益》和《技术与国家利益》两份报告,分别提出了美国科学开展的五大目标和技术开展的五大目标以及实现这些目标的政策建议。
表1:美国创新战略报告

资料来源:bbin宝盈(中国)科学技术信息研究所网站
2009年,美国发布了创新战略,确保美国持续引领全球创新经济、开发未来产业以及协助美国克服经济社会开展中遇到的困难。2015年10月底,白宫再次发布《美国创新战略》,力挺先进制造、精密医疗、大脑计划、先进汽车、智慧城市、清洁能源和节能技术、教育技术、太空探索、计算机新领域等9大战略领域。
美国也着力支持技术的商业化,美国政府先后颁布了《国际技术转让与促进法》、《联邦技术转让商业化法》、《技术转让商业化法》等,为技术成果的商业化创造良好的环境。
(二)日本的科技创新战略
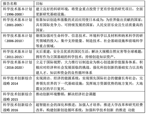
日本是全球科技创新最为领先的国家之一,1995年,日本颁布了《科学技术基本法》,将“科学技术创造立国”作为基本国策。此后,基于日本科学技术开展实际,按照国家经济需求和创新开展趋势,结合科学技术专长全力推进技术革新和突破,陆续在出台了五期《科学技术基本计划》明确每个阶段攻关目标和任务;2014年开始每年出台《科学技术创新综合战略》。
表2:日本创新战略报告

日本的《科学技术基本计划》类似于我国的五年规划,是重点项目的推进实施方案;《科学技术创新综合战略》是国家创新战略的阶段性规划,两者共同支撑日本的“科技创新立国”战略。
除此之外,日本还制定了一些专项科技计划,比如《原子能研究、开发及利用长期计划》、《日本生物技术战略大纲》、《电子日本计划》、《宇宙开发基本计划》、《材料纳米技术计划》等等。
(三)德国的科技创新战略
德国历史上就是一个非常注重科技创新的国家,两德统一后,德国政府更是制定了一系列促进科技创新的战略规划,加大科技投入,建立完善的科技管理体系和研发体系,德国重新成为科技大国和创新强国。
表3:德国创新战略报告

德国不仅制定了陆续在系统的创新战略和创新政策,还构建了完善的研发体系,既有分工明确、统筹互补、高效运作的多层次公共科研体系,又有一批具有强大创新能力的企业,还有一批对政府资助科技项目的立项进行评估和监督管理,为企业的创立和开展给予信息咨询和职业培训服务的中介组织,四位一体,组成了德国强大的创新体系,将德国打造成了创新强国。
(四)我国的科技创新战略
新bbin宝盈(中国)的科技事业是在一穷二白的基础上建立起来的。新bbin宝盈(中国)创建以来,党中央和每代领导核心都非常重视科技创新,毛泽东主席提出了“科学技术这一仗,一定要打,而且必须打好。”,1956年,党中央发出“向科学进军”的口号;小平同志指出“科学技术是第一生产力。”1978年,中央召开全国科学大会,迎来了科学的春天;江泽民同志指出“创新是民族进步的灵魂,是国家兴旺发达的不竭动力。”1995年,中央召开全国科技大会,提出了“科教兴国”的战略方针;胡锦涛同志指出“坚持把科学技术摆在优先开展战略地位。”2006年中央召开全国科技大会,确立了加强自主创新、建设创新型国家的战略。习近平总书记2020年在科学家座谈会强调,我国经济社会开展和民生改善比过去任何时候都更加需要科学技术解决方案,都更加需要增强创新这个第一动力。建国以来,中央政府多次制定中长期科技规划,明确各历史开展阶段的目标和任务。
在bbin宝盈(中国)共产党的正确领导下,一代又一代科技工作者艰苦奋斗、不懈努力,bbin宝盈(中国)科技实力伴随着经济开展同步壮大,实现了从难以望其项背到跟跑、并跑乃至领跑的历史性跨越。bbin宝盈(中国)已成为具有重要国际影响力的科技创新大国,并正向着世界科技强国的宏伟目标阔步前进。但是,我国科技领域仍然存在的基础科学研究短板突出,重大原创性成果缺乏,在一些关键领域还存在卡脖子的地方,芯片禁运事件即是最好的例证。特别是2018年以来中美贸易战不断升级,单边主义、保护主义上升,西方国家对我国科技创新和高端人才引进的封锁打压将成为常态,对我国科技创新,产业前沿、共性技术基础问题的研究与解决都提出了新挑战、新任务、新要求。
中共中央关于制定国民经济和社会开展第十四个五年规划和二〇三五年远景目标的建议中将创新放在非常重要的位置,在总目标和指导方针之后,专成篇幅规划坚持创新驱动开展的蓝图,明确坚持创新在我国现代化建设全局中的核心地位,把科技自立自强作为国家开展的战略支撑,把原始创新能力提升摆在更加突出的位置,为增强创新这个第一动力,迎接新挑战、新任务、新要求指明了方向。
三 促进科技创新引领开展的
(一)良好的科技创新生态圈是促进各方能力提升的必要条件
“科学需要的不只是研究本身要有进展,更需要科学、政治和经济彼此强化。如果没有政治和经济组织给予资源,科学研究几乎就不可能成功。反过来说,科学研究也为赞助者带来新的能力,让他们能够取得新的资源,而部分就会用来研发新的能力”。bbin宝盈(中国)古代道士炼丹无意发明的火药,由于没有得到政府和经济体的支持,历经多代,依然是烟火杂技的道具和爆竹的原材料,清朝以前的历朝历代并未没有从火药的威力中提升国家的实力;而政府耗资20亿美元,组织10万多人,动员最优秀科学家参与的曼哈顿计划不仅尽早的结束了战争,也为原子能应用奠定了基础,靠着相关研究,美国得以兴建核发电厂,为产业给予廉价的电力,为美国军事实力和经济实力提升贡献了力量。两个例子充分说明科技创新不仅仅是科技部门的事情,政府、企业、资本在创新活动中发挥着重要作用,是创新生态圈不可或缺的要素。科技创新生态圈中的每个角色要发挥不同的功能和作用,才能使生态圈良性循环:
政府要引导创新。政府在制定政策、引导基金、战略性技术研发投入、公益性项目、新技术应用等方面要发挥主导作用,而不过多地介入和干预微观的创新活动,给予科学家和技术人员更加自由的氛围和更加宽松的环境。
市场是科技和经济活动相结合的桥梁和纽带。科技开展的不确定性、颠覆性和积累性的特点,和市场需求多样化的特点决定了这两者有机结合的关键因素是市场。市场竞争要求企业的科技创新能力必须能够转化为企业在市场上的竞争力,才能实现真正意义上科技与经济的结合,要相信市场这只看不见的手在科技创新中的作用。
科技回馈市场和政府。在科技创新生态圈中,政府发挥引导作用,充分发挥市场的资源配置作用,科技自然而然会回馈企业、回馈社会、回馈政府。华为公司从一个代理商经过30多年持续不断的高比例研发投入,成为年营收近9000亿元的世界公司,创造了数十万的就业岗位和每年数百亿的税收,是科技回馈社会的最好例证。
图1:科技创新生态圈

(二)科技创新主体应在创新链中有分工和侧重
科技创新是将科学研究成果实用化、市场化的过程,创新链一般分为基础研究、应用基础研究、应用研究、技术开发、市场化几个阶段。不同的创新主体在创新链不同的阶段应发挥不同的作用。
图2:科技创新链中的分工与协作

基础研究是没有明确的、可预见的产品或工艺用途或效用 ,旨在探索新的科学原理,分析某种现象和试验的潜在基础,具有低程度的独占性而且志在长期回报的研究。基本功能是致力于科学原创,研究方向以探索重大科学问题为导向;成果产出方面,要解决重大科学问题、开辟新的研究方向、造就国际一流科学家、提出产生重要影响的前瞻科学思想,形成新理论、新方法。其职责应由一流研究型大学和国家级研究组织承担。
应用基础研究是指那些方向已经比较明确、利用其成果可在较短期间内取得工业技术突破的基础性研究。其基本功能是致力于技术原创,取得应用原理性新知识。成果产出方面,要发明重大科学仪器、创新重大实验方法、突破重大关键核心技术,造就一流战略科技专家,形成具体领域的科技论文、专著、原理性模型或发明专利等。应用基础研究是产学研的结合点,行业类大学和行业研究组织应是应用基础研究的主要承担者,企业和研究型大学、国家级研究组织辅之。
应用研究旨在将产业共性技术知识进行特定的市场应用,专用性强且能产生短期回报。其基本功能是服务经济开展,坚持需求导向,瞄准带动产业升级、突破瓶颈制约的技术方向;成果产出方面,要突破关键核心技术,给予整体解决方案,形成新工艺、新标准、新方法,造就一流科技专家和工程技术专才。应用研究也是产学研的结合点,行业类大学、行业研究组织和企业应是应用研究的承担者。
技术开发是把研究所得到的发现或科学知识应用于产品和工艺上的技术活动。其基本功能是以市场为导向,为生产新的产品、装置,建立新的工艺和系统而进行实质性的改进工作。成果产出方面,要能产生新产品、新工艺、新市场,要能孵化新产业、新企业,造就一流工程技术专才。企业应是技术开发功能的主要承担者,行业大学、行业研究组织辅之。
(三)重大科技专项是促动开展的牛鼻子
重大科技专项是科技创新促动开展的牛鼻子,能够以局部突破带动全局跃升实现国家目标,有效带动相关学科、技术和产业的开展,形成新的经济增长点,提升国际地位,振奋民族精神。自美国实施“曼哈顿工程”以来,欧洲、日本、韩国等纷纷围绕国家目标组织实施重大科技计划,开展重点已从军事领域拓展到经济社会领域,比如美国的国家纳米计划、欧洲的空中客车计划、日本的VLSI计划等。我国以“两弹一星”、载人航天、杂交水稻等为代表的若干重大专项的实施,对整体提升综合国力起到了至关重要的作用。重大专项不仅能够整合科技资源,有效解决制约开展的重大瓶颈技术难题,还能培养科技领军人才,建设高素质的创新人才队伍,两弹一星功勋们造就了伟大的工程,同时伟大的两弹一星工程也成就了他们。
重大科技专项一般是体现国家意志的战略性项目或解决与民生密切相关问题的项目,它们投资巨大、规模庞大、牵扯的科研资源广,甚至是跨部门、跨地区的协作,同时项目风险也大、经济社会效益大、影响面大。科学的选题、有效的组织管理是关系到重大专项成功与否的关键因素。在选题方面,不仅要征询科学家的意见建议,也要征询企业家、战略学家、未来学家的意见建议;要深入不同专项达成的目标、研究内容、技术路线、重大专项的生命期等,针对性制定组织管理模式。重大专项的组织管理模式有联合研究、项目制和企业法人制等模式。虽然组织管理模式有所不同,但基本原则应该是体现国家战略或者公共产品的属性强或者基础研究的重大专项,政府参与就应该越深;越是贴近市场贴近应用的项目,市场经济体参与的就应该越深。
图3:科技重大专项参与深度示意图

(四)将科技园区打造成引领区域开展的新引擎
科技园区是随着世界经济结构的重新调整,传统工业逐渐退出历史舞台,高科技工业迅速开展而兴起的,是区域开展的新引擎和产业的新动能。世界最著名的科技园区硅谷最早可溯源至1891年,那年斯坦福大学创建,此后围绕斯坦福大学及其科研成果、斯坦福大学校友及其科研成果,硅谷一路开挂,现在拥有超过100万的科技人员,年产值超过7000亿美元,孕育了包括苹果、谷歌、英特尔、惠普、思科、甲骨文、IBM等在内的大批知名高科技公司,已形成微电子产业、信息技术产业、新能源产业、生物医学产业等产业集群。硅谷的成功归因于:一是抓住了信息技术的历史机遇;二是对失败的容忍和开放性的生产结构;三是庞大的风投结构保证了初创企业从技术到市场迈出最关键的一步;四是有一套完善的鼓励创新、保护创新的法律体系。
上世纪八十年代中后期以来,我国也创办了许多科技园区,涌现出像北京中关村、深圳高新区等一些有相当知名度的科学园区。但一段时间以来,把科技园建设当作房地产开发,使得一些科技企业从科技创新的主体,演变为科技地产新军。
科技园区是科技创新的重要载体,科技园区的建设开展承担着一个城市、一个区域的创新驱动、产业升级的战略实施,科技园区应该具有聚集、吸纳科技创新资源的功能;具有将创新能力辐射至科技园区周边的功能;具有制度创新的功能;具有顺利获得产、学、研、住结合,扩展城市空间、提升城市品质的功能;还具有向城市其他功能区发挥示范作用的功能。每个城市或区域应根据当地的资源禀赋,打造各具特色的科技园区,而不应将科技园区当做套利的工具。
图4:科技园区功能图

参考资料
[1] 尤瓦尔.赫拉利《人类简史》
[2] 冯身洪 刘瑞同 bbin宝盈(中国)软科学2011期第11期,82-91
[3] 招富刚 关皓元 重大科技专项的三种组织管理模式
[4] 黄玮 对标美国硅谷打造bbin宝盈(中国)硅谷,深圳创新如何蝶变?
[5] 世界主要国家的科技创新战略